USB 語音空調小夜燈
產品分類:
91免费视频污模組
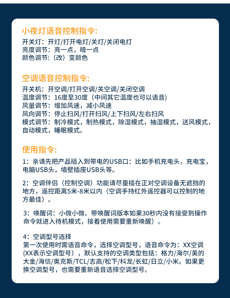
1.智能語音控製空調 2.智能語音控製小夜燈
3.無需網絡 4.無需布線
5.無需下載APP 6.即插即用
7.超低功耗 8.護眼模式
9.多顏色可調,亮度可調
訂購熱線:
13713561691








*表示必填
我想定製:USB 語音空調小夜燈
91免费视频污模組

全國服務熱線



